About Process Contact
CLOSE X

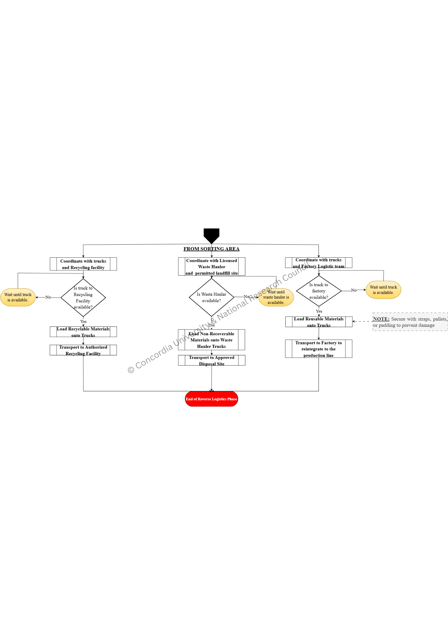
REVERSE MATERIAL FLOW

Key Resources

  • Trucks
  • Logistic Crews

The Goal of Reverse Material Flow

The goal of Reverse Material Flow is to redirect recovered materials from deconstruction or demolition back into the supply chain for reuse or recycling, thereby reducing waste, conserving resources, and supporting a circular economy.

Reverse Logistics Phase

Reverse Material Flow Benefits

Supply Icon

Supply Chain Support

Feeds recovered materials back into manufacturing and construction

Resource Icon

Reduced Virgin Material Demand

Lowers reliance on raw materials, conserving natural resources

Economic Icon

Economic Opportunities

Creates business models around salvage, resale, and material innovation

↑