About Process Contact
CLOSE X

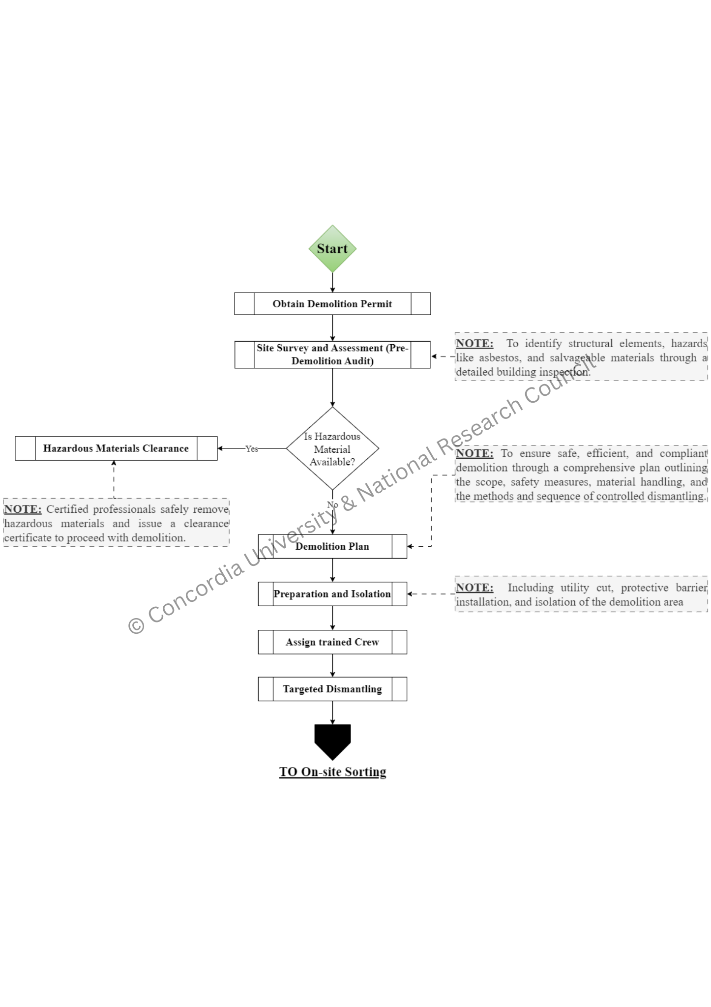
SELECTIVE DEMOLITION

Key Resources

  • Mini Excavators
  • Crews
  • Handheld Tools

The Goal of Selective Demolition

Selective demolition aims to maximize the recovery of reusable and recyclable materials while minimizing environmental impact through a careful and systematic deconstruction process.

Demolition Sequence

Selective Demolition Benefits

Reuse Icon

Material Reuse

Careful dismantling preserves components for reuse in future projects

Save Icon

Environmental Impact Reduction

Diverting waste from landfills helps lower emissions and conserve resources

Job Icon

Job Creation

Deconstruction creates more skilled jobs than traditional demolition

↑